速8体育直播

糖果派对-星辰智联公司(中国在线有限责任公司)
贺龙体育场大型活动现场售卖(饮品类) 年度合作单位 招商速8体育NBA直播
发布时间:2026-02-06 15:57 打印文件

为有效推进贺龙体育场大型活动现场售卖工作,长沙城发体育产业发展有限速8体育直播app(以下简称“体产速8体育直播app”)现对贺龙体育场大型活动现场售卖(饮品类)年度合作单位进行公开招商,欢迎符合要求的单位报名参与。

一、招商单位:长沙城发体育产业发展有限速8体育直播app

二、项目基本情况

1.项目名称:贺龙体育场大型活动现场售卖(饮品类)。

2.项目概述:项目位于贺龙体育场内场、四楼及七楼(具体出租点位需结合活动类型、舞台搭建等实际情况确定,最终开放点位须经甲乙双方共同确认),旨在保障大型活动期间观众长时间观演的饮水需求,进一步提升观众观演体验。

3.项目位置:

(1)大型活动(现场无免费饮用水发放)点位:一是演艺活动场景,贺龙体育场内场一楼2个点位、四楼10个固定点位、七楼2个点位;二是赛事场景,贺龙体育场四楼10个固定点位、七楼4个点位;

(2)大型活动(现场有免费饮用水发放)点位:贺龙体育场四楼2个固定点位、七楼2个点位。

4.项目区位示意图:

(1)大型活动(现场无免费饮用水发放)

image.png

image.png

image.png

(2)大型活动(现场有免费饮用水发放)

image.png

image.png

5.取得承租资格单位须严格按照业态定位使用售卖点位,不得擅自售卖合同约定外品类,且必须符合相应的卫生与安全标准等方面的要求;禁止经营重餐、重油、重烟、重噪型业态,禁止使用明火。

6.交付条件:现状交付。

三、参与招商单位资格

1.参与招商单位资格要求

(1)在中华人民共和国境内注册的速8体育直播下载法人。

(2)速8体育直播下载需提供营业执照、税务登记证、组织机构代码证三证(三证合一)。

(3)速8体育直播下载在国家速8体育直播下载信用信息公示系统中未列入经营异常、严重违法、失信速8体育直播下载名单(黑名单)、限制高消费名单,需提供速8体育直播下载在国家速8体育直播下载信用信息公示系统(http://www.gsxt.gov.cn/index.html)上查询的“列入严重违法失信速8体育直播下载名单(黑名单)信息”网页截图并加盖公章。

(4)速8体育直播下载营业执照包含饮品销售相关的经营范围。

(5)具备大型活动现场售卖经验,且有一定品牌知名度。

(6)遵守国家法律法规和招商人及相关管理机构对于项目经营管理的相关规定。

(7)速8体育直播下载与速8体育直播及其下属速8体育直播app不存在经济纠纷、法律诉讼等情况。

(8)近三年(自提交参选文件截止日前三年,下同)内在与速8体育直播及其下属速8体育直播app的经营活动中没有重大失信行为(包括但不限于拒不履行相关义务、恶意拖欠相关款项等)。

以上由参与招商单位对照资格要求提供资料,资格审查后,招商小组认定以上任何一项不符合要求的,作不合格参与招商单位处理。

2.参与招商单位默认接受条件

(1)不得存放易燃易爆、化学制品、违法物品等,不得有任何形式的分租、转租、承包,须由参与招商单位自行负责经营管理。

(2)在指定区域对所销售的产品进行宣传的,发布形式及品牌露出方案需报体产速8体育直播app同意,并根据主办、经纪速8体育直播app及公安对现场的要求执行。

(3)现场供应的产品应符合《中华人民共和国食品安全法》要求,其所售产品质量标准亦需满足对应卫生与安全标准;如需报备,乙方应负责向辖区食药监管理部门办理相关报备事宜。

(4)为避免发生舆情,场内售卖产品的定价,须报请相关部门审核后方可执行;

(5)装修管理。仅限于对四楼固定售卖点位进行简单装饰,承租单位应在施工前将装修方案须呈报体产速8体育直播app审定通过后实施;接驳电源需经过体产速8体育直播app审查后,且须遵守相关操作规程,做好防范措施后施行。

(6)如承租单位有增加水电负荷需求,须符合体产速8体育直播app的要求,并自行负责改造及承担费用。

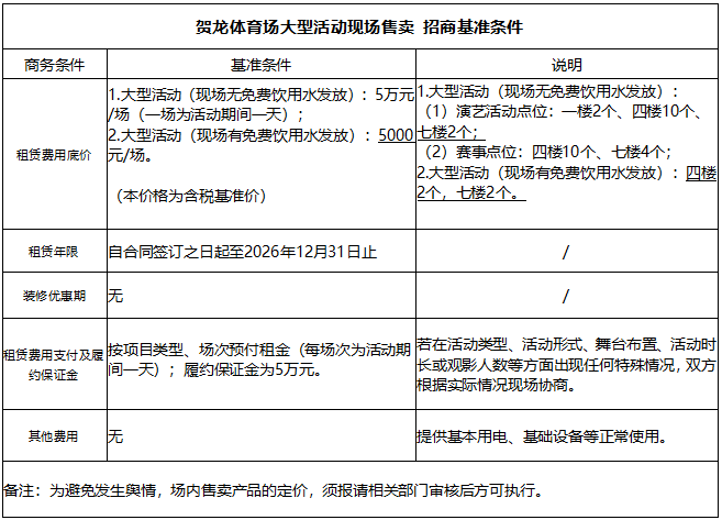
四、招商商务条件

image.png

五、招商方式

招商原则:公开发布、公开竞价、公平选取。

1.公开竞价:若报名意向客户有两家及以上,原则上采用公开竞价法,以现场竞价的方式进行招商,采取初始报价与第二次现场竞价的方式,初始报价低于招商最低商务条件的,报价无效,取消竞价资格。竞价结束后,将结果对外进行公示,公示无异议后排名第一(报价最高)的将成为本次招商的承租人。

2.单一性谈判:若报名意向客户只有1家的,由招商小组转为单一性谈判方式确定,成交条件不得低于速8体育直播app招商最低商务条件。

六、关于报名有效性的说明

第一步:网上登记,在招采平台(https://erp.csudgroup.com:9982/)发布的招商速8体育NBA直播内点击“我要报名”,登记速8体育直播app名称、联系人及联系方式;

第二步:登记成功后在招商公示报名期内至长沙城发体育产业发展有限速8体育直播app招商拓展部提交速8体育直播app信息,并进行初步商务洽谈;

第三步:双方洽谈后在招商公示报名期内提交缴纳参与招商保证金5万元整至指定账户,以上三步均完成后方视为有效报名。

七、招商工作程序

(详情见招商文件)

八、招商联系方式

联系人:王女士?13142288855

九、招商公示期

2026年2月6日至2026年2月10日下午17:00截止。

十、监管联系方式

1.联系部门:速8体育直播纪检监察室;

2.电子邮箱地址:cscfjj@163.com;

3.联系电话:0731-88797919;

4.通讯地址:长沙市岳麓区先导路湘江时代商务广场A1座13A层。


糖果派对-星辰智联公司(中国在线有限责任公司)